海底捞就员工自费购礼事件致歉 保障员工权益也是守住品牌口碑
4月9日,有海底捞员工在小红书、微博平台发帖称其所在门店只要出现顾客投诉,便强制要求员工自费购买礼物进行赔偿,并附网购礼物订单截图,其中包括礼品包括珊瑚绒毛巾礼盒、120厘米毛绒玩具等;此外,帖文还提及门店管理粗暴、克扣工资、侵犯员工隐私、恶意阻挠其调离当前门店、以排班算旷工的方式逼迫其主动离职等管理问题。相关情况引发舆论热议。

图:海底捞员工反映因顾客投诉被强制自费买礼物
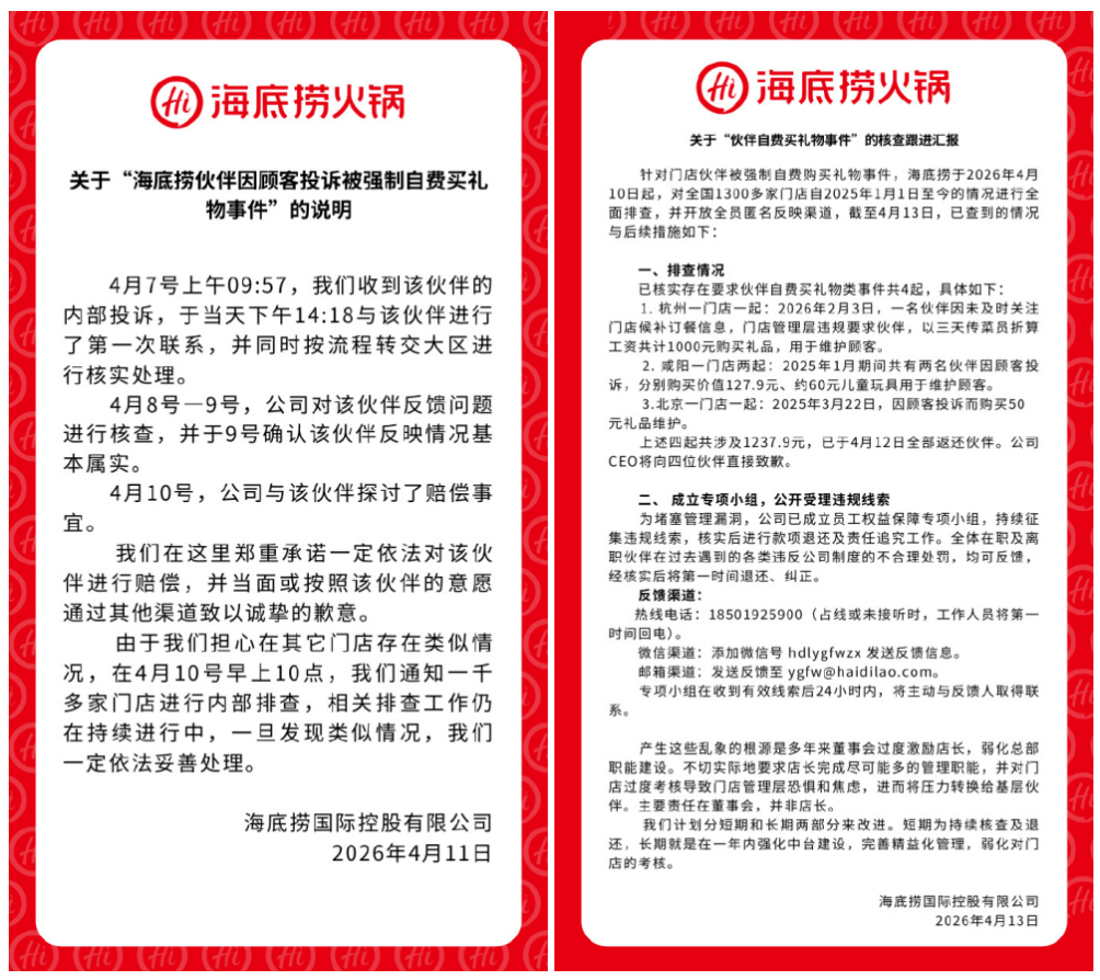
4月11日,海底捞官方微博发布关于“海底捞伙伴因顾客投诉被强制自费买礼物事件”的说明称,该伙伴反映情况基本属实,承诺依法对该伙伴进行赔偿;通知一千多家门店进行内部排查,一旦发现类似情况,一定依法妥善处理。当日,“海底捞礼物 员工罚款购入”“海底捞已通知一千多家门店内部排查”“海底捞回应强制员工自费500赔顾客”等多个话题登上微博、微信、今日头条等平台热搜榜。

图:4月11日、13日海底捞官方微博两次回应
4月13日,海底捞再次通过官方微博发布关于“伙伴自费买礼物事件”的核查跟进汇报。排查情况显示,已核实2025年1月以来存在要求伙伴自费买礼物事件共4起,共涉及1237.9元,已于4月12日全部返还伙伴,公司CEO将向四位伙伴直接致歉。同时,跟进汇报还表示,公司成立专项小组,公开受理违规线索。值得关注的是,这份通报将责任归因于“多年来董事会过度激励店长,弱化总部职能建设”,明确“主要责任在董事会,并非店长”,并表态“计划分短期和长期两部分来改进”。
同日,此前发帖员工也在微博、小红书平台表示,事情已经全部处理完毕,赔偿也已顺利到账,双方已达成和解。
【舆论透视】
? “极致服务”员工买单引反感,舆论质疑企业转嫁经营成本
对于当事员工反映的自费买礼物、门店管理粗暴等情况,舆论普遍持反感态度。有舆论观点认为,员工被强制自费买礼物赔偿顾客,不只是企业欺负所谓的“伙伴”,还是对顾客极大的不尊重,顾客在不知情的情况下被迫成为帮凶。“把店铺和顾客的矛盾转嫁成员工和顾客”“压榨员工”等评论将矛头指向涉事门店,质疑企业转嫁经营成本,讨论话题向管理制度、企业文化等方面延伸。

图:部分网民评论
此次事件中,谁在为“极致服务”买单,成为舆论争议背后的核心关切。门店员工“自费赔礼”背后企业对员工的严苛标准和高强度的情绪劳动被舆论敏锐洞察,公众带入“打工人”视角,关注并共情“极致服务”之下的员工境遇。“工作不易,相煎何太急”“吃出负罪感”等略带调侃的观点,一方面表达出顾客作为服务的接受方所感受到的心理压力,另一方面也反映出当前公众对于基层劳动者情绪劳动价值的认可,和对劳动者正当权益和人格尊严的重视。在此背景下,企业如何看待和处理顾客投诉、如何制定员工管理制度和考核标准,以及各项服务和管理制度所传递出的价值观将受到更加严格的审视。
? CEO直接道歉、归责于董事会受热议,舆论关注后续举措
海底捞在四天之内完成事实核实、当事人赔偿、内部排查、开设反馈渠道、改进计划的处置流程,并先后进行两次回应,展现了其舆情响应速度。结合回应公开信息,其在危机应对上也表现较为成熟。
在员工侧,通过展现成立员工权益保障专项小组、开放违规线索征集、退还不合理处罚等务实举措,在一定程度上安抚基层员工情绪、修复品牌信任。
在公众侧,围绕海底捞回应,社交媒体平台衍生出“海底捞CEO向贴钱员工致歉”“海底捞称乱象产生根源在董事会”等多个话题,“CEO直接道歉+董事会认责”的应对举措受到重点关注,品牌方展现出的正视问题、承担责任的良好态度,收获不少自媒体及网民肯定。同时,“不切实际地要求店长完成尽可能多的管理职能,并对门店过度考核导致门店管理层恐惧和焦虑,进而将压力转换给基层伙伴”的回应向公众坦诚描绘了企业管理的压力传导链路,回应了舆论对于企业转嫁经营成本的核心质疑,为舆论不满和对抗情绪“降温”。

图:部分网民评论
海底捞的两次回应后,在舆论观感好转、口碑有所回温的同时,部分舆论观点仍追问当事员工赔偿、相关责任人处置、员工激励和管理制度等话题,认为“字面关怀不如实实在在多激励少罚款”,呼吁整改“得真落到实处才行”。对于回应提到的“弱化门店考核”,有舆论观点认为,考核本身不是问题,畸形的考核导向与压力传导机制才是根源。仅调整考核强度,不建立刚性监督与员工权益保障体系,很难从根本上避免乱象再次发生。
? 企业长远发展应推动顾客、员工、品牌三方共赢
2025年,海底捞曾因部分门店服务员佩戴打赏二维码陷入“小费门”争议,被质疑为“转嫁企业成本”;今年3月,前员工吐槽管理制度遭跨省约谈,引发舆论对于海底捞组织管理模式和边界的广泛探讨;叠加此次舆情,“以罚代管”的粗暴强压管理模式遭受舆论诟病。作为以“服务至上”理念为核心的知名餐饮品牌,海底捞多次陷入门店管理类舆论争议的漩涡,品牌形象和公众信任持续承压。
此次舆情为服务业企业敲响警钟,企业长远发展需要推动顾客、员工、品牌三方共赢:
顾客评价是推动服务提升的重要参考。于顾客而言,作为服务体验的终端接收者,需要建立理性的消费认知,通过正规渠道表达诉求,推动建设性对话,在合理维权的同时也参与塑造更健康的消费生态
员工作为服务的直接提供者,在企业与顾客之间起到桥梁作用。于员工而言,当顾客的诉求能够通过良性渠道、合理方式被倾听和解决,一线员工才能从“怕被投诉”的焦虑中解脱出来。门店或企业制定科学的激励逻辑和合理的考核方式,给予员工公平与尊重,才能赢得员工忠诚和信任;而发自内心的真诚服务才能真正收获顾客满意。
界面新闻、第一财经等多家媒体从企业经营管理的角度,分析解读海底捞门店员工“自费赔礼”原因。此次舆情成为企业在经营压力之下,寻求商业突破与精细化管理之间平衡的一个缩影。于企业而言,重视顾客评价,提升服务质量,打造差异化体验无可厚非,但需认识到优质服务生长于健康、公正、有尊严的工作环境,产生于被尊重、被善待的劳动者。在管理制度上,平衡设置业绩指标,理性看待顾客评价;在组织文化上,营造人性化的管理氛围,传递正向的价值观,以真诚、优质的服务收获真实的顾客口碑,是企业穿越周期、稳健发展、基业长青的根本。
- 2017-01-20陇周刊(2017年 第3期)
- 2017-01-26陇周刊(2017年 第4期)
- 2017-02-10 陇周刊(2017年 第5期)
- 2017-02-17 陇周刊(2017年 第6期)
西北角
中国甘肃网微信
微博甘肃
学习强国
今日头条号










