“花钱买名额”“付费保录取”的骗局,还有人信?
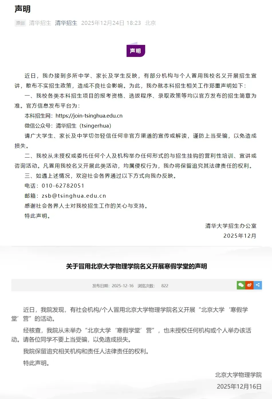
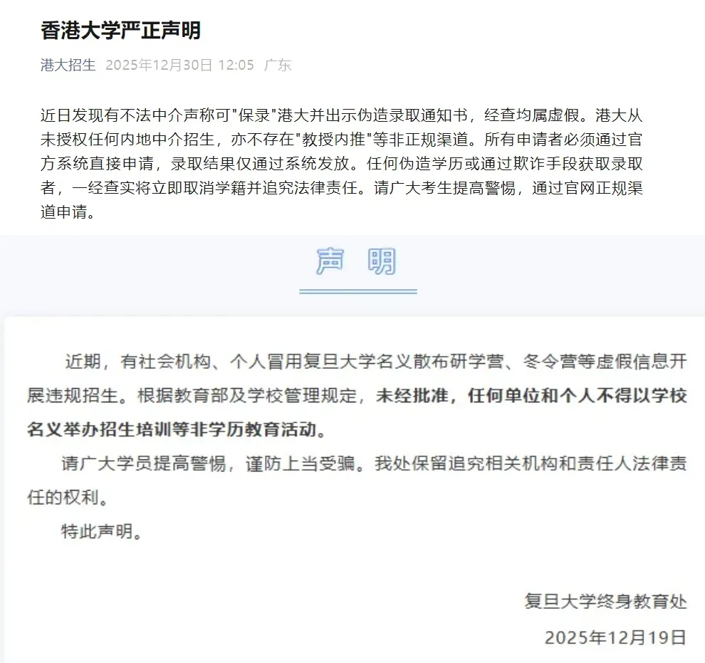
寒假临近,你是否收到过一些打着高校名义的“培训营”“招生咨询”“教授内推”等“消息”?近期,北京大学、清华大学、香港大学等多所高校接连发布官方声明,针对冒用学校名义进行的虚假招生、违规培训等活动进行辟谣,严厉打击网络谣言违法犯罪活动,旨在为教育营造清朗网络空间。
每到高中升学的关键期,互联网上总会出现各种冒用高校名义散布的虚假信息,令人深恶痛绝。这些骗局轻则使考生家庭蒙受经济损失,重则打乱考生的升学规划,造成无法弥补的伤害。与此同时,知名高校往往也是这种虚假信息的直接受害者。

多所高校接连发布官方声明
实际上,对于考生及家长来说,识别这些虚假信息并不难。一方面,高校招生录取必须严格遵循教育部门相关规定,全程公开透明,“花钱买名额”“付费保录取”之类蛊惑人心的描述,本身就是欲盖弥彰的骗局;另一方面,所有招生政策、活动通知都会通过学校官网、官方微信公众号等正规渠道发布,所谓“内部活动邀请”“专属录取名额”,只要通过官方渠道查验便知真伪。一言以蔽之,少一些迷信和盲从,多一些理性和求证,就能远离形形色色的招生骗局。
值得一提的是,类似的骗局其实并不新鲜,不少高校也多次进行辟谣,但相关谣言总是一次次卷土重来。在招生过程中故意发布虚假信息,这种行为已经涉嫌虚假宣传,理应受到相应的处罚。

多所高校接连发布官方声明
打击形形色色的招生谣言,有必要构筑起更加强大的信息防护网。网络平台应该将“花钱买名额”“付费保录取”等话术纳入敏感词库,并对相关内容加大审核力度。教育部门在扩大宣传力度的同时,需要加大对违法违规行为的打击力度,以此来消除“走捷径”的想象空间。涉事高校面对招生谣言,发布辟谣信息只是第一步,有必要通过司法途径追责到底。
教育公平是社会公平的重要基础,不存在曲径通幽的捷径,也容不得蝇营狗苟的潜规则。
- 2024-05-11只要男性、需985或211毕业、只招35岁以下?为“半边天”畅通求职路
- 2019-06-28甘肃17所高校新增32个学士学位授权专业
- 2019-06-25甘肃部分高校报考参考线
西北角
中国甘肃网微信
微博甘肃
学习强国
今日头条号










